欢迎光临丽水学院地方合作处!
工作动态
首页  教育基金会  工作动态

饮水思源 薪火相传|2025年丽水学院教育基金会捐赠项目推介

时间:2025-04-02作者:点击:114


亲爱的校友们:

       近年来,丽水学院围绕建设“服务绿色发展的高水平应用型大学”目标,在学科建设、人才培养、科研创新、社会服务等方面取得显著进展,综合实力和社会影响力持续提升。学院今日的成就,凝聚着广大校友的智慧与奉献。无论是慷慨解囊设立奖助学金,还是以行业资源助力学科建设,校友们的每一份支持都深深镌刻在学院的发展历程中。

       为进一步汇聚校友力量,共筑母校未来,丽水学院校友总会推出系列社会捐赠项目,诚邀您为学院建设添砖加瓦。您的每一笔捐赠,都将由丽水学院教育基金会统一管理,用于人才培养、教师发展、科研创新、校园建设等关键领域,助力学弟学妹成长成才,赋能母校高质量发展。

                                            凝聚校友情谊,守护生命之光

                                             ——丽水学院校友互助基金

     “往日我们在丽院屋檐下成长,今日让我们以爱为伞,为陷入困境的师生校友遮风挡雨。您的点滴善意,都将化作照亮生命的星光。”

项目简介:聚焦患有重大疾病或遭遇意外事故的家庭困难在校师生和校友,通过校友捐赠构建“雪中送炭”的温暖防线。

        筹款目标:不限。

                                         “AI赋能,精准助飞”——丽水学院智慧助学基金

      “您的每一笔捐赠,都在为某个默默奋斗的背影撑腰。AI算出的是数字,算不出的是丽院校友的温度。”

        项目简介:依托大数据分析校园卡消费轨迹,结合人工复核,精准识别隐性贫困学生,通过“无声充值”保障基本生活。

        筹款目标:不限




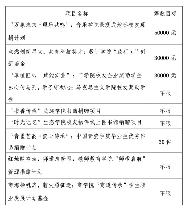
                                             更多项目


   捐赠方式:长按识别下方小程序二维码,点击进入爱心捐赠模块,找到相应的捐赠项目。

       热忱欢迎广大校友垂询联络、洽谈交流

       联系人:刘老师 黄老师

       联系电话:0578-2119255


地址:浙江省丽水市莲都区学院路1号 丽水学院地方合作处版权所有
制作维护