欢迎光临丽水学院地方合作处!
首页
部门介绍
工作职能
岗位职责
地方合作
工作动态
合作动态
通知公告
政策文件
校友工作
校友组织
校友活动
校友风采
通知公告
教育基金会
关于我们
工作动态
公示公告
捐赠动态
捐赠指南
捐赠免税
清廉建设
规章制度
继续教育管理
工作动态
培训动态
通知公告
政策文件
媒体关注
下载专区
地方合作
校友办
基金会
继续教育管理
信息公开
政策文件
工作动态
培训动态
通知公告
政策文件
首页
继续教育管理
政策文件
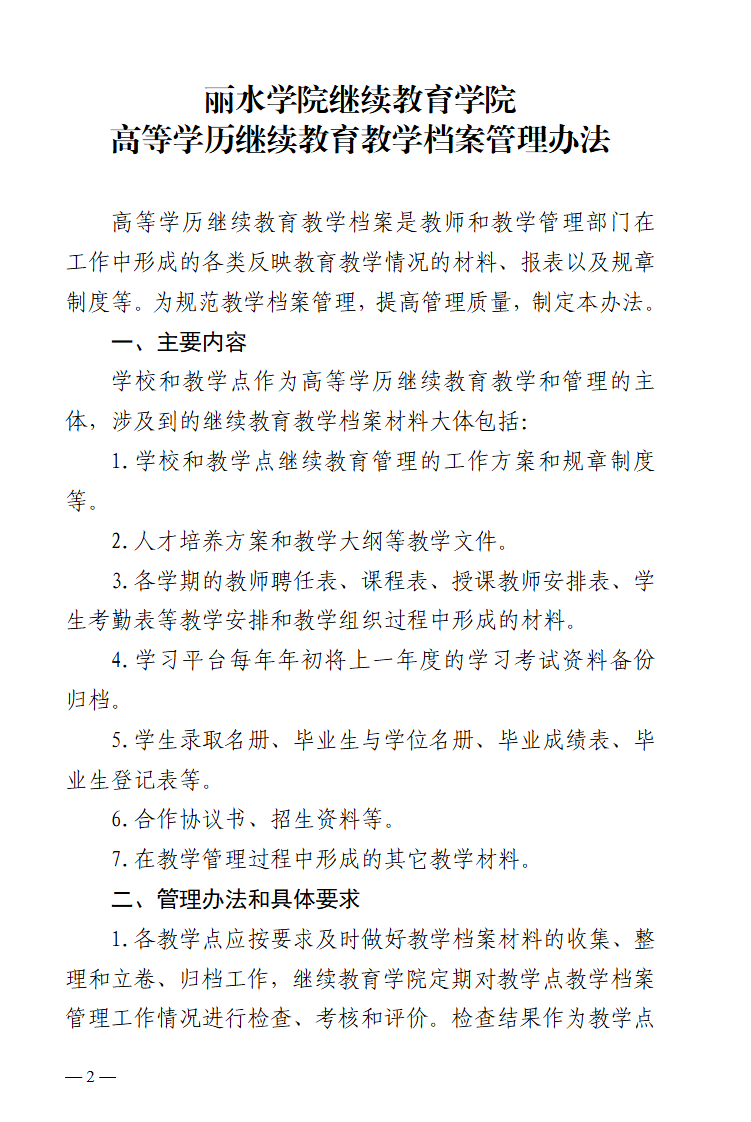
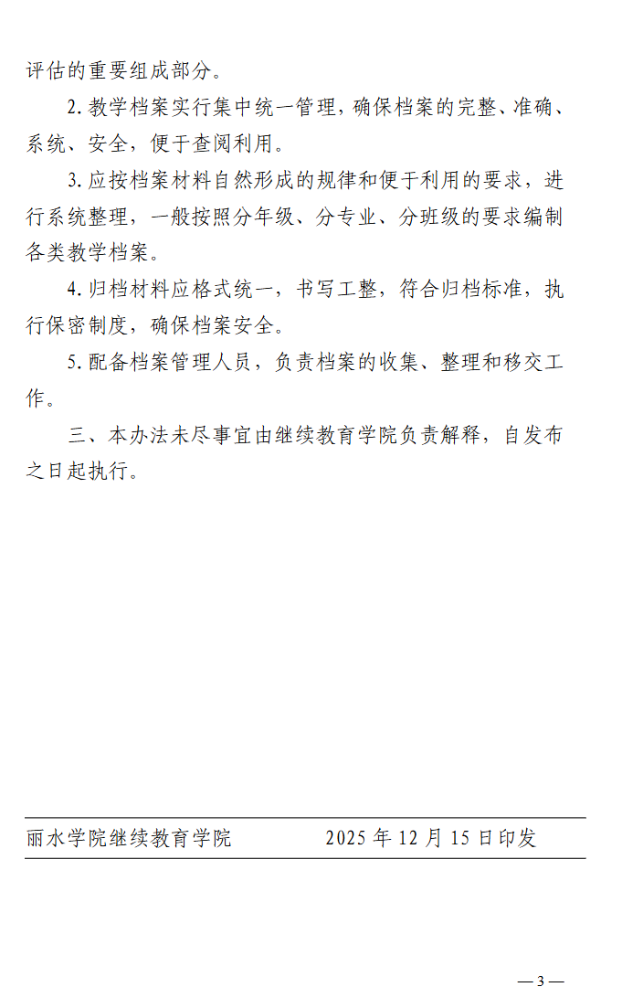
丽水学院继续教育学院关于印发高等学历继续教育教学档案管理办法的通知
时间:
2025-12-16
作者:
点击:
12
地址:浙江省丽水市莲都区学院路1号
丽水学院地方合作处版权所有
制作维护